南阳市教科研中心专家组莅临我校开展高三二轮复习备考专项视导

诗意春风四月天,聚力赋能向未来。教学视导如甘霖,专家引领启新程。为精准把脉高三二轮复习备考工作,最大限度提升备考的针对性和实效性,2026年4月14日上午,南阳市教科研中心专家组莅临南阳市第十一完全学校高中部,开展高三备考专项教学视导。本次视导涵盖语文、数学、政治、历史、地理五个学科,通过座谈交流、课堂观摩、分科研讨等方式,对我校高三后期备考进行了全面、深入、细致的把脉与指导。

座谈交流 明确方向
上午,专家组抵达学校后,首先与校领导进行了简短而务实的座谈交流。校领导对各位专家的到来表示热烈欢迎,并简要汇报了我校高三备考的整体规划、复习进度及后期工作重点。南阳市教科研中心教研员崔乐老师介绍了本次视导的背景与目的,强调要聚焦课堂实效,发现真问题、提出实对策,助力学校科学备考、精准备考。双方在坦诚交流中进一步明确了此次视导的重点方向。

深入课堂 触摸教育脉动
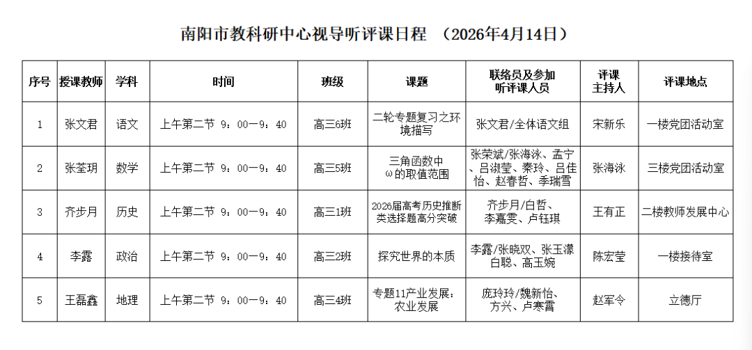
座谈结束后,专家组立即深入高三年级课堂,分学科听取了五位教师的复习展示课。



专家、领导们近距离、多维度地对我校课堂动态、教学内容、学生的学习状态进行了深入了解,亲身感受了我校高三教师的教学风采。授课教师立足学情、紧扣考情,精心设计教学环节,充分展现了我校教师扎实的业务能力和专业素养。


专业点评 指明教学方向
听课结束后,各位专家和我校各学科教师分组进行了面对面的交流。专家们对授课教师的课堂教学进行了专业的评价,同时根据每位教师的授课特点提出了切实可行的教学建议,并对下一阶段的复习备考进行了精准指导,让高三年级备考的道路更加清晰、明朗。
01 语文:
品析环境描写 深研二轮策略
语文组张文君老师执教了《二轮专题复习之环境描写》一课。张老师以高考真题为依托,引导学生梳理环境描写的作用与答题路径,课堂层层递进,讲练结合,充分体现了二轮复习的专题性、整合性。


南阳市五全高中部曹老师参加本次语文学科视导工作。曹老师对张老师扎实的文本解读能力和清晰的课堂逻辑给予高度评价,他指出:二轮复习要聚焦核心考点,强化教考衔接;环境描写作为小说阅读的重要板块,要引导学生建立“环境—人物—情节—主题”的关联思维;同时要注重审题训练和规范答题,提升学生的综合素养。语文组教师认真聆听,对冲刺阶段的复习有了更清晰的方向。

02 数学:
聚焦ω范围 突破思维难点
数学组张荃玥老师执教了《三角函数中ω的取值范围》专题复习课。张老师从典型例题入手,引导学生归纳解题通法,通过变式训练层层深入,有效突破了这一难点。


南阳市教科研中心数学教研员崔乐老师对本节课给予了较高评价。他充分肯定了张老师选题精准、变式有梯度的教学设计。崔老师强调:一、要持续研究新高考,把握好方向性,精准选择训练题;二、基础知识过三关,让学生背会关键知识,并进行深挖和拓展;三、要持续关注数学计算,加大对运算能力的培养,特别是三角函数中的参数范围问题,要注重数形结合思想的渗透。数学组教师纷纷表示受益匪浅。

03 历史:
专攻推断类选择题 提升解题高分率
历史组齐步月老师执教了《2026届高考历史推断类选择题高分突破》一课。齐老师立足高考真题,总结推断类选择题的命题规律与解题技巧,引导学生从材料中提取有效信息,进行合理推断,课堂实效性强。

南阳市教科研中心历史教研员代晓老师对齐老师精准的选题和系统的解题方法指导表示赞赏。专家指出:历史选择题是高考拿分的“半壁江山”,推断类题目重在考查学生的逻辑思维和史料实证能力;后期复习要进一步回归教材,强化阶段特征的掌握,同时要精选典型试题,培养学生“论从史出”的思维习惯。历史组教师悉心聆听,对选择题专项突破有了更深的理解。

04 政治:
探究世界本质 夯实哲学基础
政治组李露老师执教了《探究世界的本质》一课。李老师围绕唯物论的核心概念,构建知识体系,结合时政热点引导学生运用哲学原理分析现实问题,讲练结合,实效性强。

南阳市教科研中心政治教研员金毓海老师高度评价了李老师扎实的专业素养和清晰的教学逻辑。金老师指出:哲学部分的复习要“抓核心、重运用”,突出物质、意识、规律等核心概念的理解和迁移;后期要引导学生构建哲学知识网络,避免死记硬背;同时要关注新高考对情境化试题的考查,提升学生分析问题和解决问题的能力。政治组老师们悉心聆听,积极交流,收获颇丰。


05 地理:
聚焦农业发展 链接产业专题
地理组王磊鑫老师执教了《专题11产业发展:农业发展》一课。王老师以农业区位因素为切入点,结合典型区域案例,系统梳理了农业发展的自然条件、社会经济因素及农业可持续发展的路径,引导学生构建产业发展的分析框架。

南阳市教科研中心地理教研员贾巧老师对王老师清晰的专题整合意识和扎实的案例教学能力给予好评。贾老师强调:地理后期复习要突出“产业发展”这一高频考点,农业发展专题要重点关注农业区位分析、农业问题与对策、农业与区域可持续发展等内容;要引导学生从“自然—社会—生态”多维度综合分析农业问题,强化综合思维训练;同时要关注新高考对真实情境下问题解决能力的考查,指导学生规范术语、精准作答。地理组教师认真记录,积极交流,进一步优化了备考策略。

总结提升 助力高考
好风凭借力,送我上青云。此次市教科研中心专家组的视导,既是对我校高三备考工作的一次全面检阅,更是一次宝贵的专业引领。各位专家的精准把脉和高位指导,为我校高三后期复习备考指明了方向、注入了动力。我校将以此次视导为契机,认真梳理和吸纳专家组的宝贵建议,进一步优化备考策略,精益求精做好复习备考各项工作,以更加坚定的信心、更加务实的作风,奋力书写十一全高中2026年高考新篇章!

文稿:李 露
推荐
-
-
QQ空间
-
新浪微博
-
人人网
-
豆瓣
特别声明:本文为中广视网平台“中广视网”作者上传并发布,仅代表作者观点。中广视网提供信息发布平台。
中广视网版权所有 |违法和不良信息举报中心|投稿邮箱zgszxwz@126.com |广播电视节目制作经营许可证:字第01159号 |食安许可证编号:JY14113030120058|中华人民共和国工业和信息化部备案:豫ICP备19043509号-1 |
