|
逐“绿”前行!走好恢复性司法理念最后一公里为进一步贯彻恢复性司法理念,落实以生态环境修复为中心的损害救济制度,通化铁路运输法院立足环境资源审判工作实际,创新探索“前端化解+基地巡审+补植复绿”方式,以司法手段促进受损生态环境及时修复,把绿色发展理念贯穿于环境资源审判的全过程,自觉担负起生态环境司法保护的职责使命。 【诉前化解】——建立刑事附带民事公益诉讼前端化解机制
通铁法院建立刑事附带民事公益诉讼前端化解机制,并与辖区8家检察院共同会签,该机制旨在引导被告人在检察院审查起诉阶段积极自愿承担因犯罪行为造成生态破坏的修复责任,明确补植复绿、碳汇认购、劳务代偿等多种履行方式,被告人在诉前自愿修复生态环境可以减少刑事附带民事公益诉讼的提出,有效节约司法成本和当事人诉讼成本,同时实现受损生态环境快速有效恢复,充分贯彻人民至上和绿色发展理念。特别是对犯罪情节轻微而无法通过提起刑事附带民事公益诉讼进行生态公益保护的案件,该机制提供了一次创新有益的探索,让许多因轻微犯罪而受损的生态环境,均能得到有效修复。 【诉中释法】——探索“巡回审理+源头普法”相结合的审判方式
为了实现破坏生态环境犯罪源头预防,通铁法院创新审判思路,建立巡回审判工作机制,针对于滥伐、盗伐林木、非法采矿罪等违法犯罪行为开展巡回现场审判,实现“审判+普法”的新模式,扩大生态环境司法和保护的影响力度,达到审理一案、教育一片、治理一线的司法功能,提高广大群众的生态环境保护意识。同时在通化地区生态司法修复基地建立巡回审判点,对于破坏森林资源类犯罪,在基地实现“审判+教育+种植”三合一目标,快速打通生态修复最后一公里。 【诉后共治】——以修复基地为依托实现补植复绿常态化
充分考虑补植复绿的地区差异及条件限制,为了使前端化解机制及生态修复司法协作机制落地见实效,通铁法院结合铁路运输法院独有特点及管辖区域特性,依托通化工务段梅河口林场苗圃形成“点+线”生态修复模式,建立了通化地区生态环境司法修复基地,实现了哪里受到破坏,哪里得到恢复的生态效果。被告人在基地补植复绿,树苗成活后由基地工作人员移栽至犯罪行为发生地的铁路沿线区域,进而达到原地修复的效果,形成了“种植+监管+验收”系统性、条线性的管理模式。 通铁法院将持续践行恢复性司法理念,严厉打击破坏生态环境犯罪行为,努力引导每起案件的被告人积极自愿参与到生态修复活动中来,创新审判工作方式方法,有效实现生态环境建设司法赋能,为生态文明建设和吉林高质量发展贡献一份力量。 【司法案例】
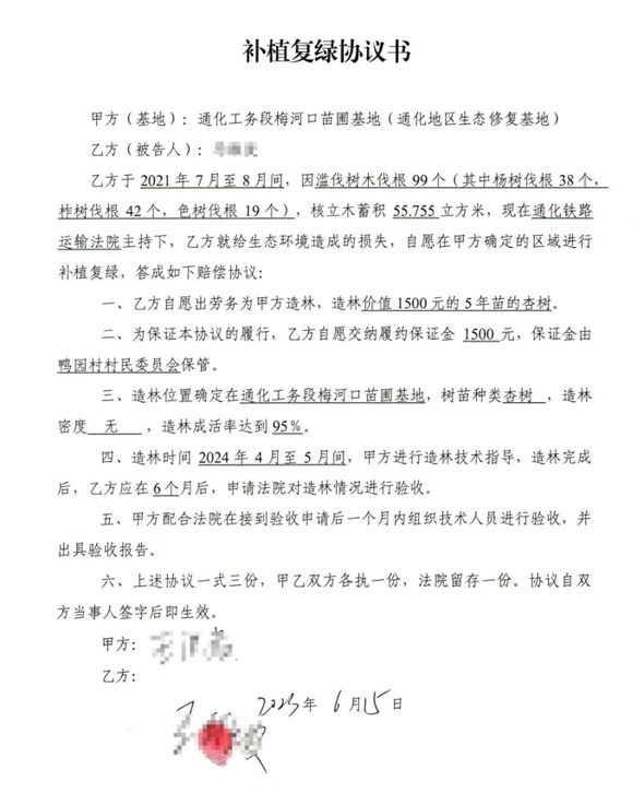
2023年6月15日,通化铁路运输法院在生态环境司法修复基地巡回审理1起被告人马某滥伐林木罪案件,在该案中探索适用了上述机制和模式,通过与检察机关沟通,在诉讼前端引导被告人马某积极自愿履行生态修复责任,被告人马某向其所在的村委会交纳了补植复绿保证金,并向法院出示了村委会证明。巡回审理前,被告人马某与生态修复基地负责人签订《补植复绿协议》,约定补植复绿时间、苗木种类、存活率及苗木成活后移栽的区域,宣判后被告人马某在法院工作人员的引导下,来到生态修复基地完成与工作人员的对接及种植区域确认工作。补植复绿的树苗在成活后,将被移栽至铁路鸭大线沿途,该线路位于通化市二道江区全域,即被告人马某砍伐树木区域。 该起案件是通铁法院运用“刑事附带民事公益诉讼前端化解+生态修复基地补植复绿”模式的有益探索,确保补植复绿履行方式有依托、有抓手,真正让受损的生态环境得到修复。通铁法院综合考虑被告人马某的犯罪事实、犯罪情节及认罪悔罪态度,为了使生态破坏者真正转变成生态环境守护者,对被告人马某下发了《生态环境保护令》,责令马某在缓刑考验期间参加通化市区域内的生态环境法治宣传活动,以身释法,引导辖区群众共同守护绿水青山。(邢有军 王玮林) |









